NJRC製の高級電子ボリュームMUSES72320を使った基板のkit
コントロールにPICマイコン使用
http://nw-electric.way-nifty.com/blog/muses_vol_12.html
・バッファを通さないでアンプに出力
(今回はプリ単独にし外部パワーアンプへ繋ぐためOPのバッファ用OPAMPが要る)
・赤外線リモコン(AppleRemote)対応
・LCDピークレベルメータ表示機能
・電子ボリューム基板(VOL-12) 9cm x 5cm
3入力セレクタ基板(SEL-12) 8cm x 5cm
基板2枚のシンプルな構成
・ICと表面実装部品をリフローハンダする実装オプションあり
これなら規模が大きくないのでタカチのHENシリーズにうまく収まる。
もちろん実装オプション付きで
VOL-12/SEL-12基板セット 5800円 (MUSES72320は別)
================================
セット内容:
VOL-12基板 1枚
SEL-12基板 1枚
OPAMP SOIC レベル検知用1個
74HC594 SOIC 入力セレクタ用1個
10kチップ抵抗 12個
0.1uF X7R セラコン 7個
書込済みマイコン PIC1個
0.3mmハンダ線 約30cm SSOP用
================================
リフローハンダ付け代 1500円 (動作確認含む)
MUSES72320 2500円 (秋月価格)
------------------------
実装オプション 合計 4000円
================================
全体合計 9800円
初回頒布は逃した。
mr_osaminさんが既に入手され作成されている。
http://zigsow.jp/?m=zigsow&a=page_fh_own_item_detail&own_item_id=247152
20131025付けで第二回頒布開始
実装オプション込みで購入申込み済み。
IC手配、リフロー作業(専門業者委託)があるので2週間程度かかる。
20131029 大体構想がまとまった、こんな感じで収まる予定。
例によってケースは「タカチ HEN110612B」
↑w11cmxh6cmx奥行き12cmの黒アルマイトの意
レイアウト
外観
LCDの付いたフロントパネルのすぐ内側に電子ボリュームのVOL-12を縦置きにした。
バックパネル側は上が3系統切り替えのSEL-12、下が正負電源を生成する基板となる。
(赤はバッファOPAMP(SOIC)をVOL-12の裏に付けないで、DIP品を載せるアドオン基板)
ミュート回路必要となった場合でも、後のSEL-12の下の電源基板を隅に寄せれば、
47x72mmの基板程度はなんとか配置できそうである。
20131029-2
電源は秋月ACアダプタ24V/0.75A(以前OT1付属の12V1Aと書いたのは誤り)
→共立 B7C414 仮想グランド電源キット(上記図はそれを配置) で±12V生成
としていたが、VOL-12は
「GNDフローティングや独立GNDを使っていて、で使用する電流が異なる」ので
仮想GND電源は良くないようだ。
これは没ったPREの15Vx2トロイダル利用する等での再検討が必要となった。
(SEL-12の下、ケース後半分を使って電源回路をでっちあげねば。)
20131030
正負それぞれで全波整流している使えそうな市販基板見つからず。
15Vx100/115=13.04Vドロップ幾らかみても12+αVだからレギュレーション不要かな
簡単にしたいしw
整流・平滑回路もユニバーサル基板47x72mmかその半分でもOK?
HEN110612Bでもレイアウトは美しくないが何とか収まりそう。
贅沢言えば、
ビジュアル優先で↓のパーツ使って、HEN110620B(奥行き12→20cm)に収めたい。
例えばこんな感じ(なんか電源のためのケースみたいだなwww)
-
購入金額
9,800円
-
購入日
2013年10月27日
-
購入場所
new_western_elecのブログ





mr_osaminさん
2013/10/27
とてもキレイに仕上がってきますし、なにより自分でやってヘタするリスクゼロですから。
MUSES72320はOPAMPを内蔵していないので、好みのAMPを使えるのは通好みですね。
あっちの掲示板にも書きましたが、出力側のミュート回路が必要になると思います。
それとお決まりのDCカットですね。
完成が楽しみです。
たぶん、満足いただけるはずですよ。
あ、そうそう。
私はIRリモコンオンリーとしましたが、ロータリーエンコーダー等は使うんですか?
CR-Xさん
2013/10/27
MUSES72320にその辺の保護回路入ってないのかあ。
繋ぐパワーは入力CがLM3886(まあDC結合だから反って影響大きいのだけど)除いて全部付いてますが、それだけでDCカット期待したら駄目なもんですかね。
小さければ、お気楽さんとこのDC漏れ検知も可能なMUTE基板買うか?
リレーも2つとか載せたくないなあ、筐体でかくなるなら没案だなあ。
だってNFJのアンプキットに一々MUTE回路付けないでしょう、ってあれはあれでICにミュート機能が入ってるんですよね。
私の場合リモコンがおまけで、パネルにタッチする方がメイン操作になります。
だってヴォリュームと3つの入力替えられるだけですよw
むしろLCDの輝度調整VRもパネルに付けますよ。(昼夜で輝度同じですむとは思えない)
mr_osaminさん
2013/10/27
>MUSES72320にその辺の保護回路入ってないのかあ。
今一度、たかじん掲示板で話題にしてみましょうか?
>私の場合リモコンがおまけで、パネルにタッチする方がメイン操作になります。
>だってヴォリュームと3つの入力替えられるだけですよw
なるほどー、
私、目の前からでもリモコン操作しちゃう派はので(笑)
>むしろLCDの輝度調整VRもパネルに付けますよ。(昼夜で輝度同じですむとは思えない)
LCDの裏っかわに抵抗ハンダづけするようになってるんで、100Ωの可変抵抗をそこから引っ張ればできますね。
mr_osaminさん
2013/10/27
ミュート回路について
http://6218.teacup.com/nwelec/bbs/83
mr_osaminさん
2013/10/27
電源ON/OFFに同期させたミュート回路 PIC12F1822
http://nw-electric.way-nifty.com/blog/2013/08/post-727b.html
これを使うことも検討しています。
私も必要なので、
たかじんさんはプログラムをPICに焼いて確認済みみたいなので、
それを頒布してもらうよう相談するのも手かな、と。
CR-Xさん
2013/10/27
アドオンでやってもらうしかないかな。
VOL-12購入者の内さらに何割という出数になるからkit化きびしいでしょうねえ。
書込み済みのPICだけでも頒布希望しましょうか?
お気楽さんの
インテリジェント MUTE 回路基板 IMUTE-A,B,C見たいになっちゃうのかな。
↑を抵抗とかちょこっと定数いじる程度で使えないかな?マイコン書き換えが出るとお手上げ。
CR-Xさん
2013/10/27
ところでここは、アカウント無くても外部から見るだけは出来るんでしたっけ?
見れるなら記事や画像へのLink貼るんだけど。
mr_osaminさん
2013/10/27
しかし、私のようにVOL-01頒布受けた人達って、どういう使い方してるのかな・・・
いまのところ、特にレスポンスが無いので不明です。
>書込み済みのPICだけでも頒布希望しましょうか?
そうしましょう!
>お気楽さんの
>インテリジェント MUTE 回路基板 IMUTE-A,B,C見たいになっちゃうのかな。
あー、こっちは私、ノーチェックでした。
ちょっと調べてみます。
>mr_osaminさんあっちでここの勧誘してるw
baelさんのA-flatさんみたいな感じじゃないですかね。
>ところでここは、アカウント無くても外部から見るだけは出来るんでしたっけ?
>見れるなら記事や画像へのLink貼るんだけど。
設定にもよりますが、可能ですね。
私は基本、全てオープンにしてます。
teacup掲示板は参照機能がプアなので、できればzigsowから誘導したいですね。
こちらはいろいろと便利ですから。
mr_osaminさん
2013/10/29
(SEL-12の下、ケース後半分を使って電源回路をでっちあげねば。)
ふむふむ。
これなら2系統出力なので、いけそうですね。
最終的に12V使用ですか?
CR-Xさん
2013/10/29
GNDフローティング使ったことが無いので良く判ってませんが
どうせ作るなら低ノイズと言われるTPS7A47/TPS7A33をつかったお気楽さんの
http://easyaudiokit.hobby-web.net/bekkan/power-h/power-h....
正負電源基板 TYPE-I使おうと思ったら、やはり119.4×80mmとでかいのね。
>110612の内寸116×96mmでは収まらない。
秋月のTPS7A4700使用 超ローノイズ・プログラマブル可変電源キット使って
PCで音楽さんの白黒図みたいに簡単にできないかなあ。
↑は正電源x2をGNDで繋げてるから仮想GNDでしかないですよね?
mr_osaminさん
2013/10/29
計算上は、無負荷で13Vほど出てくるはずですね。
いろいろと検討が悩ましいですねぇ・・・
私はなぜか、これが手元にあるので、
http://homepage2.nifty.com/naisudac/AC-78M/ac-dc-Assembly...
それとも、
HPA-12電源、リレー回路をそのままユニバーサルで組むか。
どちらかかなぁと思っています。
CR-Xさん
2013/10/29
80×40mm位?意外と大きい、放熱板の配置などちょっと使い難いかな。
基板製作者で基板の大きさ書かない人多いですよね~。
大きなケースに納めるから気にならないんでしょうが・・・
私みたいなケースは大きさこそが出発点なんで・・・
緑基板の禁を破ったから、Mi-Takeさんの頒布品(基本47x72mmサイズ)に適合する物(電源基板、ミューティング基板)がないか探して見よう。
mr_osaminさん
2013/10/29
正確に測ってないんですが、それくらいです。
放熱板もちょっとね。
あと、電解コンが大きいので倒すなど配慮しないと高さが問題です。
CR-Xさん
2013/10/29
トランスで出来た電圧(±8.5~15Vの範囲で)レギュレーションしないでそのまま使い、部品だけmax15V用に定数定格変更で行けるんじゃないですか?
たかじんさんの設計回路ですし、お望みのリレー式保護回路付いてる。
私ならスペースのためにリレー以降を切り飛ばさないと駄目でしょうけどw
HPA興味ないので今までHPA-12の回路・基板を見てなかったですが、6.3V程度でも平滑コンデンサ容量あるのを載せる設計なんですね。
±12で使うとして16Vコンデンサにしただけでスペースが、が・・・ですけど。
mr_osaminさん
2013/10/29
トランスで出来た電圧(±8.5~15Vの範囲で)レギュレーションしないでそのまま使い、部品だけmax15V用に定数定格変更で行けるんじゃないですか?
おっしゃるとおり、そういう方法もあるなぁと考えていたところです。
リレー回路はバランス接続なので、増設して2系統必要になります。
Rコアトランスも1セット手持ちがあるし、いっそのこと・・・けれど贅沢だぁ。
ケチって、これも手元にあるトヨデンのHトランスだと高さが52mmで1Uムリ ・・・(涙)
バッファアンプ側は12Vをもう1系統で、トランス2機という構成でしょうか、ね。
CR-Xさん
2013/10/29
やりましょう!
旨く行ったのを見届けて私もHPA-12基板発注しますのでw
トランスの部分だけアメリカンV8にスーパーチャージャーを付けた様に、そこだけボンネットをくり抜くとかw(上に重ねるのもインシュレータ付くのでしょうから)
6.3Vでh37mmでしたらねえ。>もういっそ、Rコアに負けないトロイダルを特注で巻いてもらうとかw
mr_osaminさん
2013/10/30
あ、それと、
私の製作はまだ少し先です。
11月後半からになるかも。
いろいろと、手元の宿題が山積みです。
退会したユーザーさん
2013/10/30
こちらで検討されていたのですね。
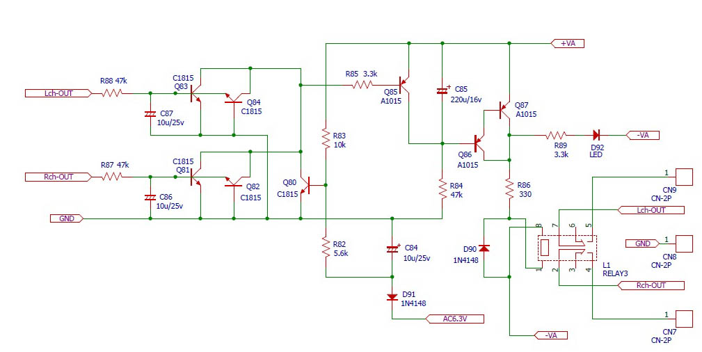
たかじんさんのミュート回路ですが、2種類存在しています。
最初のは試作で、後のがHPA-12に載せられたものです。
そして最後が私の改悪版です。
昨日、やっとHPA-12が動作しだしたのですが、
初段をFETにしたためか、ハムノイズ対策で苦労しました。
やっと解決しましたが、今度はミュート回路で若干不満が
あります。
Rコアトランスの1次側にスイッチを付けていますが、
それを切ると、意外と大きな「ブチっ」音が聞こえて
しまいます。
電源を入れるときは無音に近いので、少し残念です。
回路的には、電源が切れるとリレーが即OFFになる
はずなのですが。
さてこれをどのように手を入れようかと、思案しています。
CR-Xさん
2013/10/30
まるはさんのミュート回路の変更の意味は私はまだまだ判らないです。
今回はケースが小さいのでミュート回路までは搭載しない方向で動いてます。
使うとしたらたかじんさんのを12-15Vに対応させる以外は、デッドコピーが関の山ですわw
HPA-12が動き出したようで、羨ましいです。
mr_osaminさん
2013/10/30
(サンスイサウンドライク版)
電源部はシンプルなので、ユニバーサルでも簡単にいけそうです。
ミュート回路はちょっと複雑ですね。
引き続き検討はつづく。
退会したユーザーさん
2013/10/30
こちらこそ、気づくのが遅くなりました。
resありがとうございます。
>まるはさんのミュート回路の変更の意味
私のブログの中で、登場している回路ですが、
他の方が考えて公表された物を知らずに、後から
ああでもないこうでもないという結果できた物です。
左側の部分は、たかじんさんが紹介されている
DCバランス異常検出回路です。
右側は、別で使っている回路を組み合わせました。
中央付近にスイッチがあると思いますが、実は
電源スイッチの、通常はOFF端子側から電気をもらっています。
電源はDCアダプターです。
動作としましては、電源スイッチOFFの状態でも、
ミュート回路(正確にはリレー回路)のみ動作しています。
つまり、ヘッドホンアンプの出力側は切れています。
そして電源スイッチがONになると、数秒してから
リレーがOFFになると、リレー接点は逆に繋がるように
しているので、結果的にはヘッドホンから音が出るという
仕組みです。
今度は電源スイッチONの状態からOFFにすると、
先ほどと逆の動作で、スイッチOFFと同時にリレーが動作
するので、ヘッドホンアンプ出力は切れますので、音が出なく
なります。
僅かのタイミングですが、何も考えないときほど
電源スイッチOFF時の「ブチッ」という音がけっこう耳に
こたえるので、こういう回路を搭載さいています。
問題点としては、電源スイッチまわりの配線がややこしく
なるのと、リレーの動作が通常と逆なので、混同しやすく
なります。
もっとも、個人的な問題ということで、こういう奇妙な物を
作っているだけです。
>HPA-12が動き出したようで、羨ましいです。
mr_osaminさんも作られていますし、私のように間違い
だらけの悪い例もいますので、困った場合には
質問されたら回答が得られると思います。
もっとも、たかじんさんの掲示板に様々な質疑応答が
残っていますので、一読されることをお勧めします。
熟考も大事ですが、勢いも大事だと思います。
そしてダメなら次の手を考えるとよいわけですし、
基本はキットですし、設計は間違いないですから
後は作り手さえ勘違いしなければ、まず動くはずです。
その動くはずのものを、うっかりで動かない物にするのは
私ですが。
mr_osaminさん
2013/10/31
CR-Xさん
2013/10/31
HPA-12基板(電源+ミュート部のみ使う)組み込んで、基板3段構成→HEN110812にしても良いかも。>既存D級アンプの2段重ねや自作電源と同じディメンションになるので。
HEN110612案は電源+ケースで¥10000コストアップが何か納得いかない。
機能面は+無いのに、電源が大きくなるだけだしw
でも赤いトランスは見てみたいですね。
手持ちの仮想グランドキットで電源だと即組む方向だったのですが済まなくなったので、私も実際の製作は暫く先になると思います。
HPA-12は1Wミニアンプに使えるそうですし、まるはさんに仮想グランド電源でも可と教えたもらいましたから、手持ちキット使えるしちょっと興味持ちました。>面白い基板ですね。
mr_osaminさん
2013/10/31
幾つかバリエーションを組めるので、好みに合わせて回路を選択できるのが面白いと思います。
JFET版は完成したので、今はサンスイサウンドライク版で。
それと、余裕があればプリ出力を組んでHENで私とほぼ同じ構成ですw
CR-Xさん
2013/10/31
基板はアンプと電源+ミュート部で分かれといて欲しかったなあ。
mr_osaminさん
2013/11/01
十分イケると思いますよ。
このままだと、プリメインアンプになっちゃいますけどw