●周波数安定性:±2.5PPM
●出力電圧(HCMOS):VOL:0.5V / VOH:80% Vdd min
●電源電圧:3.3V ±5%
●周波数:12MHz【足配置】
●#1:NC
●#2:GND
●#3:Output
●#4:VCC
これに使っている、AKI..DACの水晶発振子を入れ替えてみる。
普及型水晶発振子より20倍も高精度。
小さくてうまくハンダづけできるかどうか、不安・・・w
-
購入金額
780円
-
購入日
2013年11月09日
-
購入場所
共立エレショップ(通販)
CR-Xさん
2013/11/09
mr_osaminさん
2013/11/09
AKI.DACの3.3Vラインはわかったので、これで動かせそうです。
ちなみに、VISHAYはLPFに実装済みです。
結果はGood!
CR-Xさん
2013/11/09
店から在庫が無くなる位流行った様な記憶がw
VSR、良いなあ・・・
mr_osaminさん
2013/11/09
へぇ、そうだったんですか、知りませんでした。
私はこちらの記事を参考にしました。
http://homepage3.nifty.com/softone/PCM2704/PCM2704clock-1...
>VSR、良いなあ・・・
とりあえず、S102Kを使っています。
VSRはそのうち使う予定です。
ちなみに・・・S102KはVSRよりお値段張りました(怖)
mr_osaminさん
2013/11/11
動かん・・・
失敗か?
CR-Xさん
2013/11/11
mr_osaminさん
2013/11/11
@実家でネット繋がるんじゃないですかいw
CR-Xさん
2013/11/12
いちいちメイン環境より劣って、書き込みが苦痛orz
その後上手く行きましたか?
こて当てすぎたりしてません?
mr_osaminさん
2013/11/12
一旦、放置してますw
冷静になるまで。
配線関係を見直し中。
>こて当てすぎたりしてません?
そちらは一応、注意しているので、ちょこっと当ててチョイと付けてます。
CR-Xさん
2013/11/12
>冷静になるまで。
毎度、切替が上手で感心しますわあ。
>その割には沼が深く&広くなってる気がするのは、私の思い違いだろうと思うw
mr_osaminさん
2013/11/12
うぅ・・・
たぶん、龍さま到着でそれが決定的になるはず・・・
退会したユーザーさん
2013/12/02
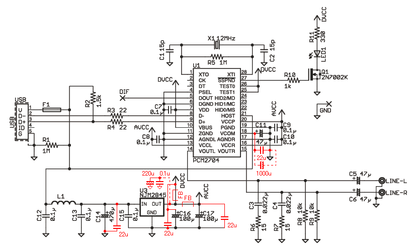
水晶発信器を使っているのか確認できました。
回路的には水晶振動子だったのですね。
手持ちのを見ると、一番上以外は発信器でした。
周波数が違うので使えませんが。
ただ、表面実装の振動子で1ppmというのがあるようなので
それなら使えそうです。
DSX321G-12MHzのようです。
mr_osaminさん
2013/12/02
退会したユーザーさん
2013/12/03
前者は、発振回路がないと動作しませんが、後者は
電源につなぐと内部に発振回路が組み込まれているので
指定された周波数が出力されます。
FOX924Bは後者ですね。
PCM2704 USB-DACの高精度クロック化
http://homepage3.nifty.com/softone/PCM2704/PCM2704clock-1...
この記事を参照されて改造されたと思っていたのですが。
mr_osaminさん
2013/12/03
>この記事を参照されて改造されたと思っていたのですが。
はい、そうです。
AKI.DACは回路的には「水晶振動子」
けれど、取り付けようとしているのは「水晶発信器」
この違いはなんなんでしょうか?
退会したユーザーさん
2013/12/03
発振させる回路が内蔵されているため、元の回路では
水晶振動子がつけられていますが、安定度の高い
水晶発振器に付け替えたのが、記事の改造例です。
この場合、電源のプラス(3.3V)とGNDに水晶発信器を
繋がないと動作しませんが、出力から12MHzのパルスが
でるので、PCM2704の入力端子(28ピン)に繋ぐだけで
動作するようになります。
どちらにしても、12MHzというパルスが必要なので、
内蔵の回路と水晶振動子で発振させるか、外部から
12MHzのパルスを入れるかの違いです。
そして私が改造しようとしているのは、表面実装の
水晶振動子を、より安定度の高い同様の物に交換しようとしています。
今週中には入手できる予定です。
これですと、3.3VとGNDを他から配線する必要もないので
楽ではないかな?と思っています。
実際、基板上には4つのパターンがありますが、実際には
2つしか使っていません。
元から付いているのは水晶振動子ですから。
mr_osaminさん
2013/12/03
やっぱりそういう理解でいいんですね。
元の回路だと、1pin(XTO)に繋がっているのに、
改造後は1pinがOpenになっている理由がよくわからなかったんです。
そういう解釈であってますか?
退会したユーザーさん
2013/12/03
退会したユーザーさん
2013/12/04
水晶発信器につけかえる場合、AKI-DAC上のC1(15PF)C2(15PF)R5(1MΩ)は必要ないので
チップ部品をはずした方がいいと思います。
mr_osaminさん
2013/12/04
あ、はい、これは既に取り外してしまいました。